NEWS

お知らせ

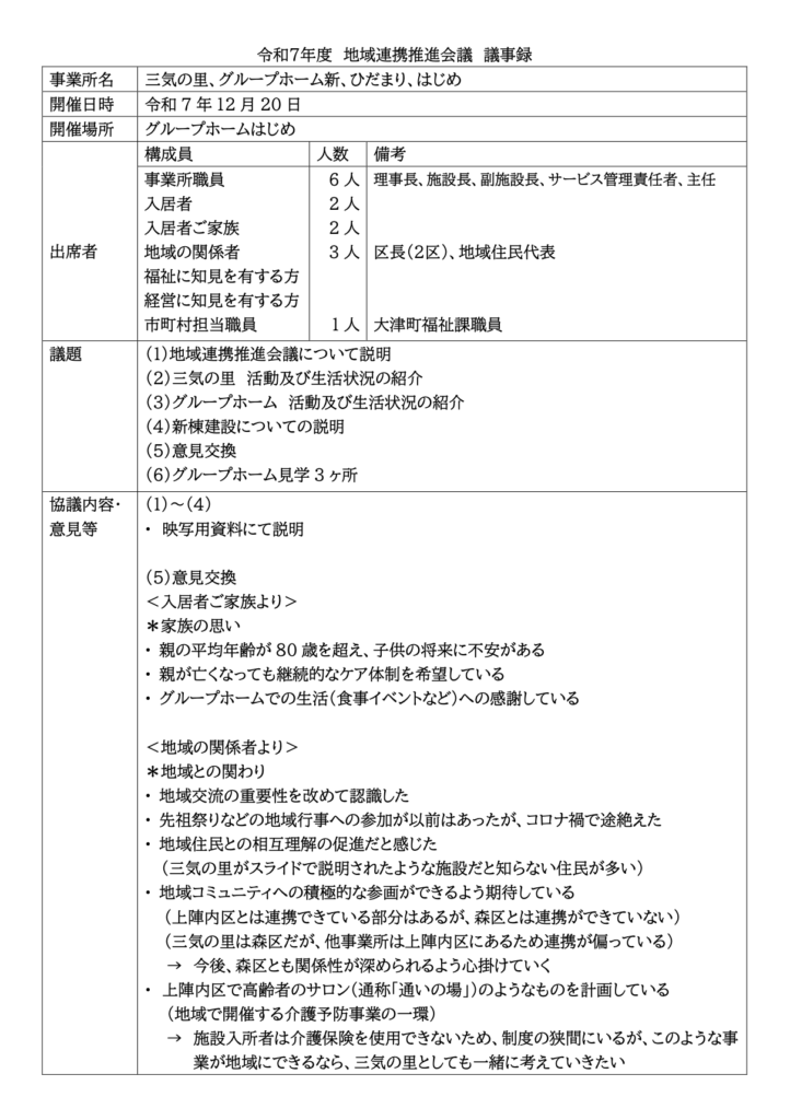
地域連携推進会議を開催しました

令和7年度より義務化された「地域連携推進会議」を令和7年12月20日に実施致しました。

利用者さんや利用者さんご家族、地域関係者、町福祉課担当者などにお集まりいただき、三気の里やグループホーム(3ヶ所)についてのご紹介や意見交換、見学等を行いました。

地域連携推進会議は、事業所(施設入所、グループホーム)の風通しを良くすること(地域との連携の促進及び権利侵害を未然に防ぐ)を目的に今年度より義務化されたものですが、単に義務だから行うのではなく、会議を通して地域における事業所の在り方や今後の連携について、推進員及び施設職員全員で確認する機会にもなります。

三気の会では初回の会議でしたが、地域と事業所を中心に考えながら様々な角度からご意見を頂き、検討することができました。早速、地域のために取り組みを始めることが必要なことも確認することができ、とても良い機会になったと思います。

*下記にて、議事録を公開しています。どうぞご覧ください。